
近日,由生态环境部宣传教育中心和花王(中国)投资有限公司共同主办的2024“清洁美丽中国行”全国高校小额资助项目获奖名单揭晓,海角网
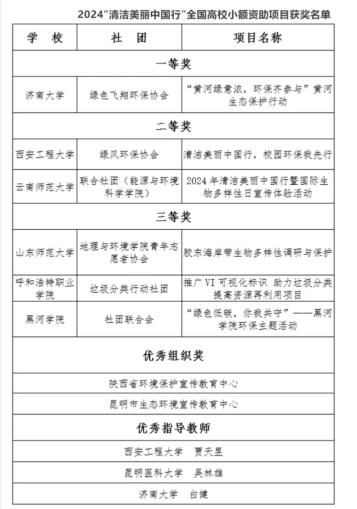
绿风环保协会积极组织申报,认真开展工作,于11月底前提交了总结,经专家终审,最终在来自全国26个省(市、自治区)102所高校的155个社团中脱颖而出,荣获二等奖(全国第二名),协会指导教师贾天昱荣获优秀指导教师称号(共3人)。
今年是绿风环保协会成立25周年,协会在党支部的引领下,深入学习贯彻习近平总书记在全国生态环境保护大会和全国教育大会上的重要讲话精神,围绕“气候变化”“低碳发展”“生物多样性”“绿色校园”等主题,开展了形式多样的展示宣传活动,活动得到生态环境部宣传教育中心、省生态环境厅、省植物研究所等单位大力支持。10月22日,绿风环保协会在临潼校区图书馆一楼报告厅开展环保主题报告会,邀请陕西省植物研究所助理研究员、植物科普专家卢元为我校师生带来题为《秦岭植物多样性与引种保育》的主题讲座,陕西省生态环境厅宣教处处长葛晗梅、省环保志愿者联合会秘书长王冰、协会全体成员和部分研究生参加讲座。协会还开展了主题为“清洁美丽中国行校园环保我先行”的环保创意活动,500余名师生积极参与“一起来涂鸦”“鲜橙环保行”“巧用咖啡渣”“创意树叶画”“漆扇制作坊”“分类小卫士”六个活动,通过参观生态文学作品展、秦岭生态摄影展和环保知识问答等,倡导师生积极行动起来,从身边做起,从日常做起,坚持简约适度、绿色低碳、文明健康的生活与工作方式,始终做绿水青山就是金山银山理念的积极传播者和模范践行者。
“清洁美丽中国行”活动已连续开展十三年,活动旨在全面落实生态环境部、中央社会工作部等九部门联合印发的《关于深入开展“美丽中国,我是行动者”系列活动工作方案》,进一步倡导广大大学生践行绿色生活理念,推动构建生态环境治理全民行动体系,为锚定美丽中国建设目标汇聚力量。下一步,绿风环保协会将继续践行习近平生态文明思想,引导广大青年为生态文明建设做出贡献,推动社会绿色发展,为美丽中国建设贡献青春力量。
(撰稿:贾天昱 马健容 审核:林定武)